Accueil > Administration / La mairie
La mairie

Présentation de la commune
La commune de Ville-en-Ciel a été créée par décret du 19 février 1977. Sa superficie est de 170 hectares . Elle est délimitée à l'est par le bassin méditerranéen, a l'ouest par les communes de Oued Koriche et d'El-Biar, au nord par la commune de la Casbah , au sud par celles de Sidi M'hamed et d'El-Mouradia.
Elle compte 96329 habitants, selon le recensement général de la population et de l'habitat de 1998. La densité de la population est de 26,03 hab./km². La commune est dotée de 2 organes, à savoir l'Assemblée Populaire Communale constituée de 15 membres élus [y compris le président] et l'exécutif communal composé de 03 vice-présidents.
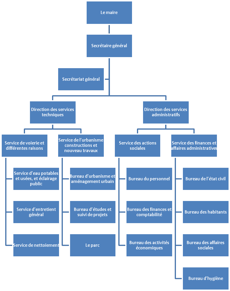
Organigramme de la mairie:
Comme exposé dans l’organigramme ci-dessous, la mairie est divisée en deux directions, dont chacune est constituée de deux services. Il faut tout de même noter qu’il peut y avoir des changements (adaptations) pour chaque mairie, suivant ses moyens et le nombre de citoyens administrés.
Le citoyen peut entrer en contact avec tous les services de la mairie (sauf les services chargés des affaires internes à la mairie), et par plusieurs moyens :
- Un numéro de téléphone est ouvert au public, pour tout contact avec la mairie.
- Une simple présentation physique.
- Sur une lettre écrite par le citoyen, déposée à l’accueil de la mairie. Elle sera par la suite lue par le maire puis redirigée vers le service concerné avec souvent des remarques manuscrites par le maire sous forme d’observations ou instructions, pour un traitement plus approfondi de la requête. Par la suite, une réponse écrite peut être faite par le service et récupérée par le citoyen à l’accueil de la mairie.
